Steps to Create and Manage a Payment Collect
The steps to set up a collect are broken down into several key processes.1
Collect Initialization: Creating a Request
The first step is to send a request to create a collect via the API. This request requires certain mandatory parameters:
- description: A brief description of the collect’s purpose
 - amount: The amount, always in whole numbers
 - currency: The currency, indicated by its ISO code or number (refer to the FedaPay Currency Table for details)
 - callback_url: An optional link to redirect the customer after payment
 - customer: The customer related to the collect
 
Example query to create a collects
Find more information in our API ReferenceReplace YOUR_SECRETE_API_KEY with your API key and use the URL of the appropriate server (sandbox or live).If the customer is already registered, simply use their ID or email to associate them with the collect.
Note:The customer parameter is not mandatory. However, when creating a transaction with a customer, make sure that the email address is unique. FedaPay considers it to be the same customer if the emails are identical. If you send the same email address but enter different first and last names and phone numbers, FedaPay will simply update the customer with the new information.
2
Generate Token and Payment Link
After sending the request, the API will return a unique identifier for the collect. Use this ID to request a payment link and token, which will redirect the customer to a secure payment page.The generated link can be used to redirect users to FedaPay’s secure payment page.
3
Redirect to Payment Page
This link redirects your customer to a secure payment page where they can complete the collect. If you’ve specified a callback_url, the customer will automatically be redirected once the payment is complete.
4
Using the Return Link (Callback URL)
The callback_url is used to redirect the customer to a specific page after the payment, with the status and collect ID as parameters. For example:
- 
Payment approved : 
https://www.monsite.com/?id=258&status=approved - 
Payment canceled : 
https://www.monsite.com/?id=259&status=canceled 
Note: For security reasons, do not rely solely on the status provided in the URL. Always perform a direct check with the API to get the actual status.
5
Retrieve Collect Details
To retrieve complete information for a collect, you can send a request using its collection ID.
Example query to retrieve details of a collects
Payments Without Redirection
To provide a smooth experience without redirection, you can directly integrate the payment form into your application for specific methods (MTN Benin, Moov Benin, Moov Togo, and MTN Côte d’Ivoire). This payment mode is especially useful for e-commerce sites that want to keep users on their platform throughout the process, without redirecting them to another page. Sending a Mobile Payment Without Redirection The mobile payment process without redirection is divided into two main steps in either the Live or Sandbox environment:1
Create a Payment Collection
The first step is to create a collection via the FedaPay API. This generates a token required to complete the transaction.
2
Trigger the Payment
Once you have the payment token, you need to send a request to the FedaPay API to process the payment. The request is made using one of the specific payment methods Here is an example code to send a mobile payment without redirection
Important Notes :Replace METHODE_PAIEMENT with the chosen payment method (e.g., mtn_benin, moov_benin, etc.).VOTRE_CLE_API_SECRETE must be replaced with your secret API key (in sandbox mode for testing or live mode for production transactions).When you’re ready to go live, replace the sandbox URL with the Live URL :
- 
Sandbox : 
https://sandbox-api.fedapay.com - 
Live : 
https://api.fedapay.com/v1/transactions/ID 
Note:The phone_number parameter is not mandatory for the payment notification request. However, if it is not specified, FedaPay will try to send the notification to the number linked to the customer associated with the transaction when it was created.
Note: Payments without redirection do not support all operators. Refer to the Payment Methods section for more details on supported methods.
Automatic Retrieval of Collect Status
To check the final status of a collection, especially during redirection-free payments:- Send a request to retrieve the collection’s details.
 - Implement a webhook to receive automatic notifications. See the Webhooks section for more details..
 
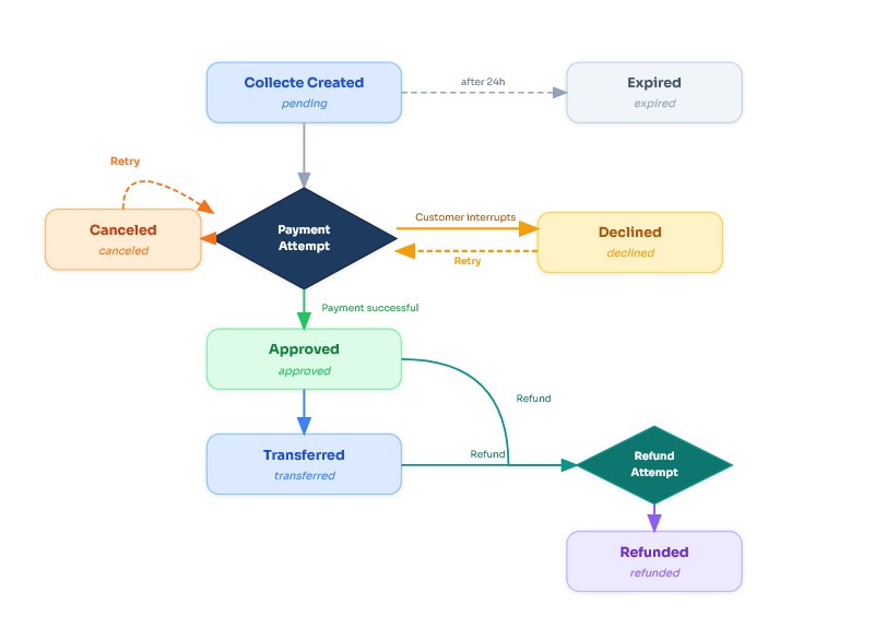
Collect Lifecycle: Statuses
Each collection passes through various statuses:- pending : Pending (default status upon creation)
 - approved : Approved (successful payment)
 - declined : Declined (voluntary or accidental interruption by the customer)
 - canceled : Canceled (insufficient funds or other payment issues)
 - refunded : Refunded (amount reversed to the customer)
 - transferred : Transferred (amount moved to the merchant account)
 - expired : Expired (the collect was not completed within the allowed time frame)
 
To view the real-time status, visit the FedaPay dashboard under the Collects section or use the API to check using the collect ID.
Add Custom Data to Your FedaPay Transactions: merchant_reference and custom_metadata
When you create a transaction through the FedaPay API, it’s often helpful to attach some custom information that comes from your own app or platform. This could be to track the transaction better, connect it to a user account, an order, or a specific business operation. To make this easier, FedaPay offers two key fields you can use: merchant_reference and custom_metadata. Merchant_reference: Your Own Unique ID for Each Transaction The merchant_reference field lets you assign your own identifier to a transaction — for example, an order number, an invoice code, or a session ID from your platform. This reference is stored on FedaPay’s side and can later be used to easily retrieve that transaction. Why Use It?- You run an e-commerce site or mobile app and want to match each FedaPay transaction to an internal payment or order.
 - You want to search and filter transactions using your own identifiers, without relying on FedaPay’s generated transaction ID.
 - You need better visibility and tracking of client payments for internal tools or reports.
 
Here, ORD-20250701-001 is the merchant’s own code for this specific transaction.
- Order ID or user ID
 - Type of service or subscription purchased
 - Sales agent or partner involved
 - Anything else that helps you with automation or reporting
 
- Makes it easier to automate back-office tasks (e.g., reconciliation, reporting, alerts).
 - Avoids having to store sensitive or dynamic data in your own systems.
 - Saves time when reviewing or validating transactions manually.
 
Best Practices :
- Make sure your merchant_reference is unique for every transaction. If it’s duplicated, the transaction will fail.
 - Only use custom_metadata for non-sensitive data. Don’t store passwords, card numbers, or personal details in this field.
 - Both fields are optional, but they’re powerful tools for improving how your system interacts with FedaPay and how you handle payment workflows internally.
 

